Simple Simulator

Introduction

The robotont_simple_simulator provides a lightweight simulation environment for the Robotont mobile robot, providing basic navigation capabilities with naive physics integration.

The simulator mirrors the core interface of the real Robotont robot, allowing users to reuse the same ROS nodes, topics, and tools that they use with the physical platform.

This package includes a simple driver for basic movement and a navigator for goal-based navigation.

The limitations of this simulator:

  • Simplified dynamics (not full physics)

  • No complex collision interactions

  • Limited sensor simulation

  • Not suitable for high-fidelity robotics research

Prerequisites

Make sure you check Prerequisites and tested the environment following the instructions presented in Visualize.

Clone and Build

Navigate to your ROS2 workspace src directory:

cd ~/your_workspace/src

Clone the repository:

git clone https://github.com/robotont/robotont_simple_simulator

Install package dependencies using rosdep:

cd ~/your_workspace
rosdep install --from-paths src --ignore-src -r -y

Tip

If you encounter an error at this step, it likely means that rosdep is not installed. You can install and initialize it as follows:

sudo apt install python3-rosdep
sudo rosdep init
rosdep update

Build the package:

colcon build --packages-select robotont_simple_simulator

Source the workspace:

source install/setup.bash

Teleoperation with Simple Driver

Launch the simple driver:

ros2 launch robotont_simple_simulator simple_driver.launch.py

If everything is set up correctly, an RViz window should open and display the robot as shown:

Open a second terminal and use teleop_twist_keyboard to control the robot:

ros2 run teleop_twist_keyboard teleop_twist_keyboard

If everything worked correctly, you should see the following in your terminal:

By pressing different keys in this terminal, you’ll see the robot move in RViz. For example:

How it works

Simple Driver

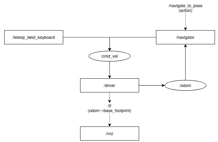
The simulator is composed of three main parts:

  • robotont_description Provides the URDF model of Robotont.

  • simple_driver

Publishes on 2 topics: - /odom (robot pose and velocity) - a TF transform odom base_footprint (robot position in the world used by rviz2 to update the poisition of the robot)

/driver
   Subscribers:
      /cmd_vel: geometry_msgs/msg/Twist
   Publishers:
      /odom: nav_msgs/msg/Odometry
      /tf: tf2_msgs/msg/TFMessage
  • teleop_twist_keyboard

Publishes velocity commands on /cmd_vel based on key presses.

/teleop_twist_keyboard
   Subscribers:

   Publishers:
      /cmd_vel: geometry_msgs/msg/Twist

Simple Navigator

The simple navigator is a minimal controller that drives the robot toward a goal pose. It receives a navigation goal, computes a velocity command, and sends it to the simple_driver through /cmd_vel.

The navigator is composed of three main parts:

  • NavigateToPose action server

The node exposes a /navigate_to_pose action server. Sending a goal pose (for example from the command line or an RViz panel) activates the navigator.

ros2 action send_goal /navigate_to_pose nav2_msgs/action/NavigateToPose \
   '{pose: {pose: {position: {x: 1.0, y: 0.0}}}}'
/navigator
   Action Servers:
      /navigate_to_pose: nav2_msgs/action/NavigateToPose
  • simple_driver

The navigator needs the robot’s pose to know where it is and compute how to reach the goal, so it subscribes to /odom. The navigator outputs velocity commands toward the goal. These are sent to the simple_driver via /cmd_vel.

/navigator
   Subscribers:
      /odom: nav_msgs/msg/Odometry
   Publishers:
      /cmd_vel: geometry_msgs/msg/Twist
  • robotont_description Provides the URDF model of Robotont.

The diagram below shows how keyboard teleoperation, the simple navigation controller, and the simple driver connect to each other, and how their outputs are visualized in RViz. Each node has a specific role: teleop sends motion commands, simple_driver simulates robot movement, simple_navigator computes goal-directed velocities, and RViz displays the robot using TF and odometry.